近日,广东医科大学附属东莞第一医院(东莞市东南部中心医院)与上海交通大学研究院细胞基因治疗研究院的郑颂国研究团队通过深入研究,寻找到一个驱动CD8+T细胞的“功能耗竭”而致肿瘤免疫逃逸的关键开关。

相关成果在国际肿瘤学顶尖期刊《Cancer Communications》(中国科学院1区Top期刊,IF 24.9)在线发表了题为“TOPK Suppresses the CD8+ T Cell Antitumor Immunity via Modulation of IRF5 Expression”的研究论文。
该研究首次证明了激酶TOPK在T细胞抗肿瘤免疫中的负调控作用,并为黑色素瘤的治疗提供了“TOPK抑制剂联合PD-1单抗”的全新增效方案。
黑色素瘤
黑色素瘤是一种高度免疫原性的肿瘤,虽然免疫检查点阻断疗法显著改善了患者的生存率,但仍有约60%的晚期患者会出现原发性或获得性耐药 。这主要归咎于肿瘤微环境中CD8+ T细胞的渐进性功能耗竭 。
TOPK
TOPK是一种丝氨酸/苏氨酸激酶,已知在多种人类肿瘤中异常高表达,并能促进肿瘤的恶性增殖和转移 。然而,TOPK在免疫细胞(特别是CD8+ T淋巴细胞)中的表达情况、免疫调节功能,以及它如何影响抗肿瘤免疫反应,仍是未解之谜 。
项目研究
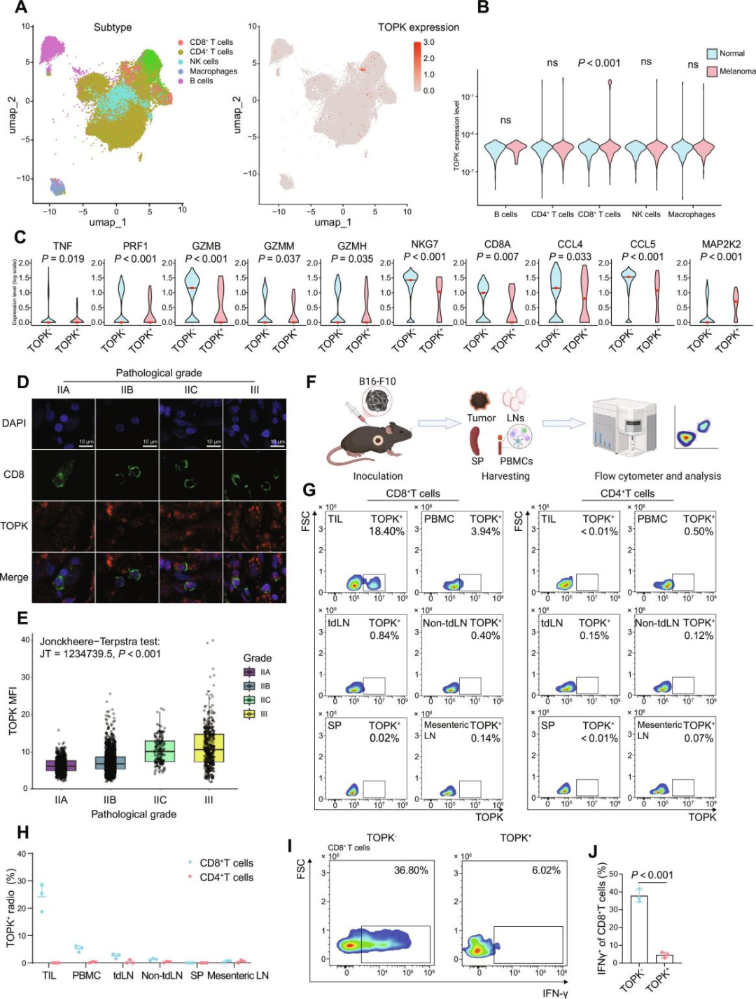
研究团队通过单细胞转录组测序(scRNA-seq)分析发现,TOPK在黑色素瘤患者的肿瘤浸润CD8+ T细胞中呈特异性高表达,且其表达水平随肿瘤病理分级的升高而增加。

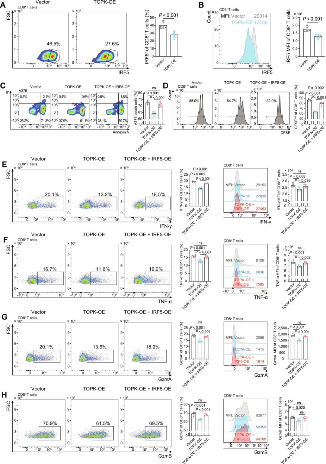
研究进一步证实:高表达TOPK的CD8+ T细胞产生的细胞毒性分子和细胞因子显著减少,处于功能受损状态。
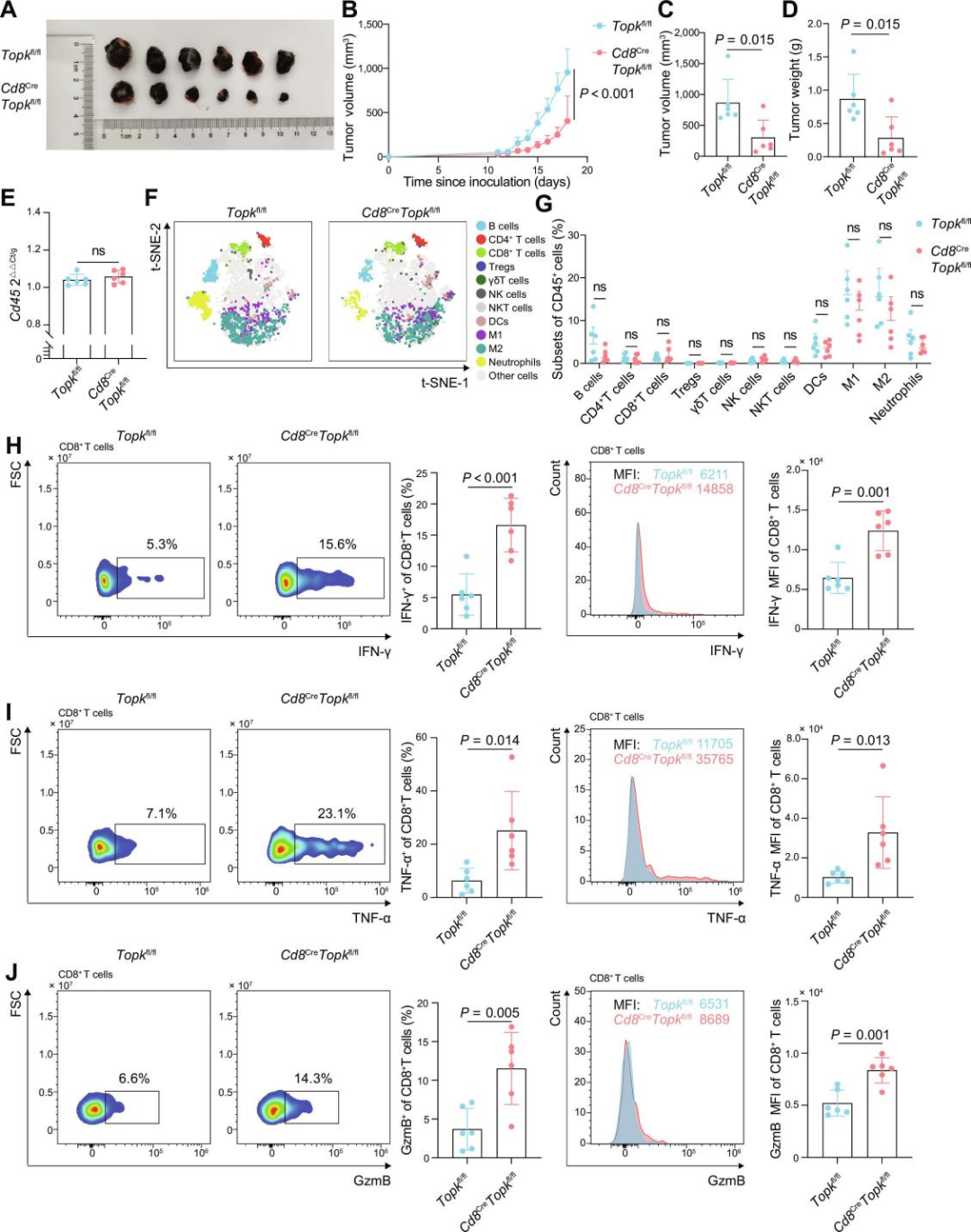
利用基因敲除技术,研究人员构建了CD8+ T细胞特异性缺失TOPK的小鼠模型(Cd8CreTopkfl/fl)。结果显示,缺失TOPK的小鼠黑色素瘤生长显著变慢,T细胞分泌IFN-γ、TNF-α和颗粒酶B (GzmB) 的能力大幅提升。

机制研究发现,TOPK充当了T细胞激活的“刹车”,它能间接抑制转录因子IRF5的表达。
IRF5是驱动T细胞效应功能的关键因子,TOPK的缺失通过上调IRF5,重新激活了T细胞的抗肿瘤程序。

为了验证临床应用前景,团队开展了药物联合治疗实验。研究发现,使用TOPK特异性抑制剂HI-TOPK-032不仅能直接增强T细胞的杀伤力,在与抗PD-1疗法联合使用时,展现出了“1+1>2”的协同抗肿瘤效果。
这一发现为那些对传统免疫检查点药物反应不佳的患者提供了极具潜力的个性化治疗新方向。

研究结论
研究表明TOPK在肿瘤浸润的CD8+ T细胞中表达,并充当了限制这些T细胞在黑色素瘤微环境中激活和抗肿瘤反应的关键因子 。TOPK通过抑制关键转录因子IRF5的表达,从而导致CD8+ T细胞的功能受损,表现为细胞毒性下降和效应细胞因子分泌减少 。
通过基因层面以及药物层面(使用抑制剂HI-TOPK-032)解除TOPK的抑制作用,能够有效增强T细胞介导的肿瘤控制能力,恢复肿瘤浸润CD8+ T细胞的抗肿瘤活性 。
研究证明,将靶向TOPK的抑制手段与抗PD-1疗法联合使用,能够产生显著的协同效应,进一步提升抗PD-1疗法的疗效 。这确立了TOPK抑制作为一种增强基于T细胞的免疫疗法的新策略,有望为黑色素瘤及其他癌症患者带来新的治疗希望 。
吉满助力
本研究中所用的抗PD-1抗体 (Anti-PD-1 antibody)、小鼠IgG1同型对照抗体 (mouse immunoglobulin G1 isotype control antibody)均由吉满生物(Genomeditech)提供。
了解更多质粒构建,病毒包装,稳转株构建,敲除细胞株,报告基因检测等相关服务。欢迎访问吉满生物官网:www.genomeditech.com
免费咨询电话:400-627-9288
原文引用“Anti-PD-1 antibody (anti-PD-1) (250 μg permouse, GM28206AB, Jiman Biotech) was injected intraperi-toneally on days 15, 17, and 19,with the mouse immunoglobu-lin G1 (IgG1) isotype control antibody (250 μg per mouse,GM-77407AB, Jiman Biotech) serving as the treatment control.”
文献原文
https://spj.science.org/doi/10.34133/cancomm.0021